Баштанка » Новости
Українська | Русский | English
Главная Герої не вмирають Новости Планування роботи 2023 року Інформація для користувачів з вадами зору Учасникам бойових дій та членам їх сімей Електронне звернення Пробація району Зміни в законодавстві

Управління соціального захисту населення Баштанської РВА інформує

19/02/2024

 
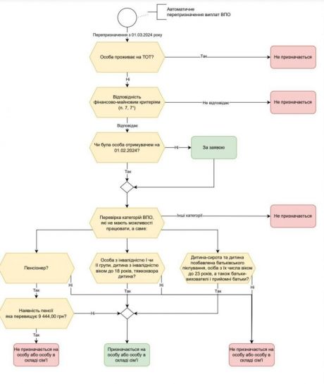
Урядом 26 січня 2024 року прийнято постанову кабінету Міністрів України "Деякі питання соціальної підтримк внутрішньо переміщених осіб та інших вразливих категорій осіб” задля підтримки внутрішньо переміщених осіб, сімей, в яких є особи, які потребують продовження виплати допомоги на проживання внутрішньо переміщеним особам.
 
Автоматично з 1 березня 2024 року продовжуються виплати для таких категорій внутрішньо переміщених осіб: 
▪️для пенсіонерів, у яких станом на 1 січня 2024 року розмір пенсії не перевищує 9 444 грн. (чотири прожиткових мінімуми для осіб, що втратили працездатність). Наприклад: пенсія чоловіка 12000 грн, пенсія дружини 5000 грн. Дружині продовжать автоматично, чоловік не має права на продовження, якщо не підпадає під інші критерії;
▪️осіб з інвалідністю I чи II групи;
▪️дитині з інвалідністю віком до 18 років, дитині, хворій на тяжкі перинатальні ураження нервової системи та інші хвороби;
▪️дітям-сиротам та дітям, позбавленим батьківського піклування, та особам з їх числа віком до 23 років, зокрема таким, які перебувають у дитячих будинках сімейного типу та прийомних сім’ях, а також батькам вихователям і прийомним батькам.
 
Подати заяви на продовження виплати допомоги на проживання внутрішньо переміщеним особам має право починаючи з 1 лютого 2024 року. Таким чином, особам, які відповідають критеріям Порядку надання допомоги на проживання внутрішньо переміщеним особам, затвердженого постановою Кабінету Міністрів України від 20 березня 2022 р. № 332, які звернуться з особисто поданою заявою у лютому - березні 2024 року, така допомога призначатиметься починаючи з 1 березня 2024 року.
 
 

Всі новини →